Research Paper Volume 11, Issue 24 pp 12213—12235

Targeting CARD6 attenuates spinal cord injury (SCI) in mice through inhibiting apoptosis, inflammation and oxidative stress associated ROS production

class="figure-viewer-img"

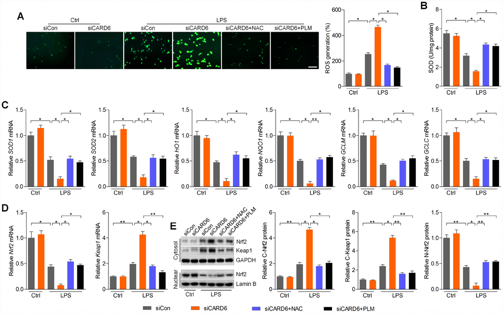
Figure 6. CARD6 knockdown-promoted oxidative stress is ROS dependent in LPS-incubated BV2 cells. (AE) BV2 cells transfected with or without siCARD6 were pre-treated with NAC (5 mM) or PLM (10 μM) for 2 h, followed by LPS (100 ng/ml) treatment for another 24 h. Then, all cells were collected for further studies. (A) DCF-DA analysis was used for the calculation of ROS production. Scale bar: 100 μm. (B) SOD activity in cells was measured. (C) RT-qPCR analysis was used to measure the mRNA levels of SOD1, SOD2, HO1, NQO1, GCLM and GCLC in cells. (D) Nrf2 and Keap1 mRNA expression levels were determined by RT-qPCR. (E) Cytosolic Nrf2 and Keap1, and nuclear Nrf2 expression levels were assessed using western blot analysis. Data represented means ± SEM (n=6 each group). *p < 0.05 and **p < 0.01.