Research Paper Volume 12, Issue 13 pp 13647—13667

MiR-146b-5p suppresses the malignancy of GSC/MSC fusion cells by targeting SMARCA5

class="figure-viewer-img"

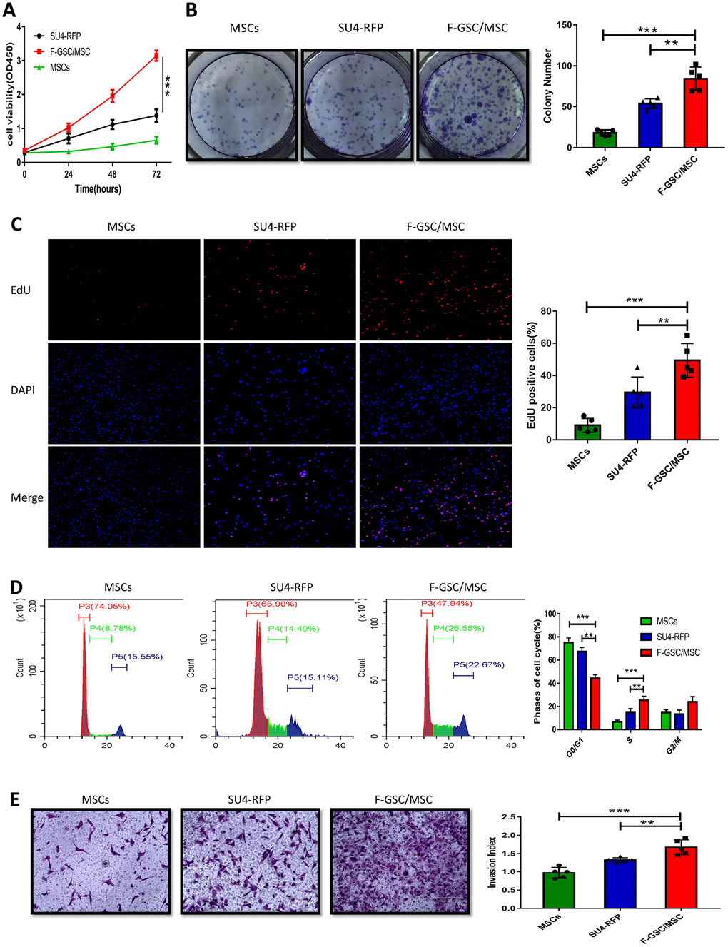
Figure 4. Proliferation and invasiveness are increased in F-GSC/MSCs. Proliferation of MSC-GFPs, SU4-RFPs and F-GSC/MSCs was measured in (A) CCK8 assays, (B) colony formation assays, (C) EdU assays, and (D) cell cycle analyses. (E) Invasiveness of the indicated cells was assessed with Matrigel transwell assays.