Introduction
Osteoarthritis (OA) has become a major source of pain, disability, and socioeconomic cost worldwide. Many factors are involved in the OA progression, including genetic, biological, and biomechanical components [1]. With the improvement of people’s living standards and medical treatment, the human lifespan is persistently extended. On the other hand, the aging of the population intensifies the prevalence of OA [2]. At present, most OA cases are diagnosed with imaging clinically. However, early OA is usually asymptomatic and it is often severe once detected. Therefore, early diagnosis of OA is of great importance for its treatment. What’s more, multiple studies confirm that OA is an inflammatory disease, and several inflammatory mediators, such as TNF-α, IL-6, and IL-1β, contribute to OA progression [3]. Therefore, reducing the release of inflammatory mediators is crucial to dampen the apoptosis of chondrocytes and improve OA.
MicroRNAs (miRNAs), a class of small endogenous RNA with a length of 19 to 25 nucleotides, often modulate gene expression after transcription, thus being involved in multiple biological processes. Researchers have found that the miRNA-335-5p profile in OA chondrocytes is evidently lower than that in healthy chondrocytes, and miRNA-335-5p mimics increase the autophagy-related factors, improve cell viability and alleviate chondrocyte inflammation in OA patients [4]. Additionally, Si HB et al. observed that the intra-articular injection of miRNA-140 into OA patients regulates the dynamic equilibrium of the extracellular matrix (ECM), thereby mitigating OA [5]. miR-125b-5p, a member of miRNAs, is located at 11q24.1 and 88 bp in length. miR-125b modulates multiple inflammatory responses by facilitating the classical (M1) polarization of macrophages [6]. Several studies have found that downregulating HOTAIRM1 in OA patients’ cartilage enhances the miR-125b expression and inhibits the viability of human mesenchymal stem cells (MSCs), which accelerates cell apoptosis and hinders cell differentiation, thus intensifying the inflammatory response of OA [7]. In another study, overexpressing miR-125b inhibits IL-1β-induced upregulation of ADAMTS-4 on chondrocytes, thus relieving OA [8]. However, whether miR-125b-5p has protective effects against OA in vivo and the downstream mechanism needs further exploration.
Yes-associated protein 1 (YAP1) is a 5401-bp transcriptional coactivator located at 11q22.1, which is also a core effector of the hippo pathway. YAP1 plays a critical role in cartilage and bone development, and it regulates the proliferation and differentiation of osteocytes [9]. Studies have stated that overexpressing YAP1 represses the proliferation of ATDC5 chondrocytes and promotes cell apoptosis [10]. Furthermore, YAP is overexpressed in mouse and human chondrocytes, and intra-articular injection of YAP siRNA inhibits IL-1β-induced degradation-related gene expression and cell apoptosis [11]. NF-κB is a protein complex that controls transcriptional DNA and cytokines, playing a crucial role in the cellular immune response. NF-κB is an essential downstream signaling pathway of YAP1, and YAP1 activates NF-κB by abating the expression of ubiquitin-specific peptidase 31 (USP31), thus promoting sarcomagenesis [12]. Moreover, inhibiting the YAP1 expression helps to reduce the RANKL-induced NF-κB phosphorylation, which dampens the formation of bone marrow macrophages (BMM) multinucleated osteoclasts [13]. It has also been found that the interaction between YAP and TAZ-tead restrains the transcription of COX-2, a target gene of NF-κB, and regulates the cell density-dependent proinflammatory responses [14]. Collectively, the role of the YAP1-NF-κB axis has been studied in tumors and inflammatory diseases. However, whether YAP1/NF-κB is targeted and regulated by miR-125b-5p is not clear.
Here, we discovered that miR-125b-5p was significantly downregulated in IL-1β-treated ATDC5 cells. In addition, miR-125b-5p targeted and reduced YAP1 expression. Besides, overexpressing miR-125b-5p downregulated YAP1/NF-κB, thus ameliorating the inflammatory response in the OA rat model, which brought new ideas for the therapeutic regimen of OA.
Results
miR-125b-5p was downregulated in IL-1β-mediated ATDC5 cells
The miR-125b-5p level in IL-1β-mediated chondrocytes (ATDC5) under IL-1β treatments at different concentrations (1, 5, 10 ng/mL) was examined by quantitative real-time polymerase chain reaction (qRT-PCR). As a result, the miR-125b-5p content was gradually reduced with the increase of IL-1β concentrations (P<0.05, Figure 1A). At the same time, the miR-125b-5p expression at 0, 6, 12 and 24 h after IL-1β (10 ng/mL) treatment was compared by qRT-PCR. The findings exhibited that miR-125b-5p was downregulated by IL-1β with the increase of treatment time (P<0.05, Figure 1B). All the findings confirmed that IL-1β inhibited the miR-125b-5p expression time- and dose-dependently.

Figure 1. miR-125b-5p was downregulated in IL-1β-mediated OA. IL-1β (1, 5, 10 ng/mL) was employed to treat ATDC5 cells for 0, 6, 12, and 24 h, respectively. (A) qRT-PCR was conducted to determine the miR-125b-5p expression under the IL-1β (1, 5, 10 ng/mL) treatment. (B) miR-125b-5p was measured by qRT-PCR at 0, 6, 12, 24 h after IL-1β (10 ng/mL) treatment. *P<0.05, **P<0.01, ***P<0.001 (VS. the control group), N=3.
Overexpressing miR-125b-5p alleviated IL-1β-induced chondrocyte injury
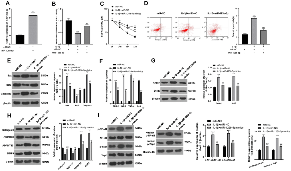
miR-125b-5p mimics were transfected into ATDC5 cells to explore the impact of the miR-125b-5p on IL-1β-induced chondrocyte injury (P<0.05, Figure 2A, 2B). Besides, ATDC5 cell viability was monitored by the 3-(4,5-dimethyl-2-thiazolyl)-2,5-diphenyl-2-H-tetrazolium bromide (MTT) assay. It was found that the cell viability in the IL-1β+miR-NC group was declined compared with that of the miR-NC group, while the cell viability in the miR-125b-5p mimic transfection group was elevated compared with that of the IL-1β+miR-NC group (P<0.05, Figure 2C). Moreover, flow cytometry was taken to measure the cell apoptosis, and the findings revealed that the IL-1β-induced enhancement of chondrocyte’s apoptosis was reversed after transfecting miR-125b-5p mimics (compared with the IL-1β+miR-NC group P<0.05, Figure 2D). WB exhibited that compared with the miR-NC group, IL-1β promoted the pro-apoptotic proteins Bax and Caspase3 while repressed the anti-apoptotic protein Bcl2. On the contrary, miR-125b-5p mimics exerted opposite effects compared with that of the IL-1β+miR-NC group (P<0.05, Figure 2E). Further, the profiles of inflammatory factors, including COX-2, iNOS, TNF-α, and IL-6 were compared by qRT-PCR or WB. The findings showed that these inflammatory factors were upregulated after the IL-1β treatment compared with the miR-NC group, and their expression was abated after transfecting miR-125b-5p mimics (P <0.05, Figure 2F, 2G). Meanwhile, WB was applied for the analysis of ECM-related markers. It was found that compared with the miR-NC group, the protein expression of Collagen II and Aggrecan were downregulated, while ADAMTS5 and MMP9 were obviously upregulated after IL-1β treatment. Interestingly, the miR-125b-5p mimic transfection heightened Collagen II and Aggrecan and suppressed ADAMTS5 and MMP9 (compared with the IL-1β+miR-NC group P<0.05, Figure 2H). Additionally, WB also showed that the intracellular and nuclear YAP1/NF-κB levels were distinctly upregulated after IL-1β induction compared with that of the miR-NC group, and it was distinctly downregulated after transfecting miR-125b-5p mimics compared with that of the IL-1β+miR-NC group (P<0.05, Figure 2I). All the above results proved that overexpressing miR-125b-5p improved IL-1β-induced chondrocyte injury by easing the inflammation.

Figure 2. Overexpressing miR-125b-5p eased IL-1β-induced chondrocyte injury. miR-125b-5p mimics were transfected into IL-1β (10 ng/mL)-induced ATDC5 cells to construct a miR-125b-5p overexpression model. (A, B) qRT-PCR was utilized to test the miR-125b-5p profile. (C) MTT assay was adopted to determine cell viability. (D) Flow cytometry was applied to detect cell apoptosis. (E) WB was implemented to compare the expression of Bax, Bcl2, and Caspase3. (F) qRT-PCR was adopted to determine the expression of COX-2, iNOS, TNF-α and IL-6 in ATDC5 cells. (G–I) WB was employed to measure the expression of inflammatory mediators (COX-2 and iNOS), ECM (Collagen II, Aggrecan, ADAMTS5, and MMP9), and YAP1/NF-κB in ATDC5 cells. *P<0.05, **P<0.01, ***P<0.001, #P<0.05, ##P<0.01, ###P<0.001, N=3.
miR-125b-5p targeted YAP1
We searched for the Starbase (http://starbase.sysu.edu.cn/index.php) to clarify the targeting relationship between miR-125b-5p and YAP1. Interestingly, YAP1 was an important downstream target of miR-125b-5p (Figure 3A). Meanwhile, the dual-luciferase reporter assay demonstrated that overexpressing miR-125b-5p dampened the luciferase activity of YAP1-WT-transfected ATDC5 cells, while it had no significant influence on that of YAP1-MUT-transfected ATDC5 cells (compared with the miR-NC group P>0.05, Figure 3B). The RNA pull-down assay proved that YAP1 could be detected in the Bio-miR-125b-5p-WT group but less detected in the Bio-miR-125b-5p-MUT group (Figure 3C). The YAP1/NF-κB expression was further measured by WB, and it was found that YAP1/NF-κB was distinctly downregulated after transfecting miR-125b-5p mimics compared to that of the miR-NC group (P <0.05, Figure 3D). The above results confirmed that YAP1 was the downstream target of miR-125b-5p, and upregulating miR-125b-5p attenuated YAP1.

Figure 3. miR-125b-5p targeted YAP1. (A) The bioinformatics database Starbase was adopted to find out the potential target of miR-125b-5p. (B, C) Dual-luciferase reporter assay and RNA pull-down assay were employed to certain the targeted relationship between miR-125b-5p and YAP1. (D) WB was employed to define the YAP1/NF-κB level in ATDC5 cells transfected with miR-NC or miR-125b-5p mimics. NS P > 0.05, *** P < 0.001 (vs. miR-NC), *** P < 0.001 (vs Bio-NC group), N = 3.
Overexpressing miR-125b-5p had anti-inflammatory and anti-apoptotic effects by inhibiting YAP1
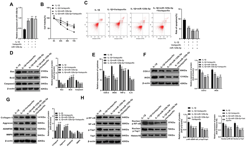
To confirm the miR-125b-5p-YAP1 axis in IL-1β-mediated ATDC5 cells, we transfected ATDC5 cells with miR-125b-5p mimics or treated them with YAP1 antagonist Verteporfin (2 μg/mL). The qRT-PCR data suggested that Verteporfin enhanced the miR-125b-5p level (compared with the IL-1β group) and didn’t reduce the miR-125b-5p level in the miR-125b-5p mimics transfection group (Figure 4A). Cell viability and apoptosis were defined by the MTT assay and flow cytometry, respectively. Consequently, cell viability was obviously increased and cell apoptosis was repressed after the miR-125b-5p mimic transfection or Verteporfin treatment (compared with the IL-1β group P<0.05, Figure 4B, 4C). WB was applied to check the expression of Bax, Bcl2 and Caspase3. The results exhibited that compared with the IL-1β group, Bax and Caspase3 were downregulated, and Bcl2 was upregulated after the miR-125b-5p mimic transfection or Verteporfin treatment (compared with the IL-1β group P<0.05, Figure 4D). However, the combination of miR-125b-5p overexpression+Verteporfin gained no additional effects on cell viability and apoptosis (Figure 4B–4D). Besides, qRT-PCR revealed that compared with the IL-1β group, COX-2, iNOS, TNF-α and IL-6 were downregulated after transfection with miR-125b-5p mimics or treatment with Verteporfin (P<0.05, Figure 4E). Additionally, WB was utilized to detect the levels of inflammatory mediators (including COX-2, iNOS, TNF-α, and IL-6), ECM-related proteins and the YAP1/NF-κB pathway. As a result, compared with the IL-1β group, miR-125b-5p mimic transfection or Verteporfin treatment downregulated COX-2, iNOS, TNF-α, IL-6, ADAMTS5, MMP9 and the YAP1/NF-κB pathway activation, and upregulated Collagen II and Aggrecan (P<0.05, Figure 4F–4H). Moreover, compared with the IL-1β+miR-125b-5p group, there were no statistical differences in the levels of the inflammatory response, ECM and YAP1/NF-κB after the Verteporfin treatment (P>0.05). Therefore, those data suggested that miR-125b-5p reduced cell apoptosis and alleviated inflammation by suppressing the YAP1/NF-κB pathway.

Figure 4. Overexpressing miR-125b-5p played anti-inflammatory and anti-apoptotic roles by inhibiting the YAP1/NF-κB signaling pathway, thus alleviating OA. miR-125b-5p mimics were transfected into IL-1β (10 ng/mL)-induced ATDC5 cells, with 2 μg/mL Verteporfin treatment. (A) The miR-125b-5p expression was tested by qRT-PCR. (B) Cell viability was monitored by MTT assay. (C) Flow cytometry was conducted to monitor cell apoptosis. (D) WB was applied to determine the expression of Bax, Bcl2, and Caspase3. (E) The expression of COX-2, iNOS, TNF-α, and IL-6 was verified by qRT-PCR. (F–H) WB was implemented to examine the profiles of COX-2, iNOS, ECM-related markers (Collagen II, Aggrecan, ADAMTS5, and MMP9), and YAP1/NF-κB in ATDC5 cells.. *P<0.05, **P<0.01, ***P<0.001 (vs. IL-1β group), NS P>0.05 (vs. the IL-1β+miR-125b-5p group), N=3.
Overexpressing miR-125b-5p mitigated OA in rats
To further confirm the effect of miR-125b-5p against OA, we constructed an OA rat model. Following the overexpression of miR-125b-5p, the morphological differences of the rat knee joints were observed by safranin O and toluidine blue staining. As a result, compared with the sham group, rats in the OA group presented proteoglycan loss, cartilage fibrillation, and cartilage invasion in the knee joint, but the cartilage injury was alleviated significantly after transfecting the miR-125b-5p mimics (P<0.05, Figure 5A). Besides, the histomorphological analysis revealed that the thickness of the subchondral bone plate was distinctly increased in the OA group, while its thickness was relatively decreased after administering miR-125b-5p mimics (compared with the OA+miR-NC group P<0.05, Figure 5B). At the same time, the ORASI score in the OA group was higher than that of the sham group, and it was declined after miR-125b-5p overexpression (compared with the OA+miR-NC group P<0.05, Figure 5C). WB results also showed that compared with the sham group, the protein expression of Bax and Caspase3 in the OA group was significantly elevated, while the expression of anti-apoptotic protein Bcl2 was significantly down-regulated. However, the results were opposite after upregulating miR-125b-5p (compared with the OA+miR-NC group P<0.05, Figure 5D). The positive number of the Bax and YAP1/NF-κB pathways was further detected by IHC. It was found that the number of Bax-, p-YAP1- and p-NF-κB-positive cells in the OA group were significantly increased compared with the sham group. However, the number of Bax-, p-YAP1- and p-NF-κB-positive cells were declined after miR-125b-5p overexpression (compared with the OA+miR-NC group P<0.05, Figure 5E). All the results testified that overexpressing miR-125b-5p ameliorated cartilage injury and OA development in OA rats.

Figure 5. Overexpressing miR-125b-5p alleviated OA development in rats. The OA rat model was constructed by destabilization of the medial meniscus (DMM). The knee tissues of OA rats were transfected with miR-NC as the control and further transfected with miR-125b-5p mimics. (A) Safranin O staining and toluidine blue staining were carried out to observe morphological differences of the rat knee sections. (B) The thickness (μM) of the subchondral bone plate. (C) OARSI score. (D) WB detected the expression of apoptotic proteins Bax, Bcl2 and Caspase3 in the knee tissues. (E) The expression of Bax, p-YAP1 and p-NF-κB was compared by IHC. ***P<0.001 (vs. sham group), NS P>0.05 (vs. OA group), ##P<0.01, ###P<0.001(vs. OA+miR-NC group). N=5.
Overexpressing miR-125b-5p abated the inflammation in OA rats
Furthermore, we monitored the profiles of COX-2, iNOS, TNF-α, and IL-6 in the cartilage tissues of rats by qRT-PCR. The data indicated that the levels of these inflammatory factors were enhanced in the OA group compared with that of the sham group, while their levels were dampened after overexpressing miR-125b-5p compared with that of the OA+miR-NC group (P<0.05, Figure 6A). WB was conducted to check the protein expression of inflammatory mediators such as COX-2 and iNOS. Interestingly, their profiles were upregulated in the OA group compared with that of the sham group, while they were downregulated compared with that of the OA+miR-NC group after transfecting miR-125b-5p mimics (P<0.05, Figure 6B). Additionally, the content of nitrite (OA) in each group was measured by the Griess reaction method. Interestingly, the NO content in the OA group was evidently increased compared with that of the sham group, while its content was distinctly reduced compared with the OA+miR-NC group after transfecting miR-125b-5p (P<0.05, Figure 6C). Besides, ELISA was utilized to test the contents of TNF-α, IL-6, and PGE2. As a result, their levels in the OA group were elevated compared with that of the sham group, while they were abated compared with that of the OA+miR-NC group after transfecting miR-125b-5p mimics (P<0.05, Figure 6D). Also, WB was implemented to examine the profiles of ECM markers and YAP1/NF-κB. The findings revealed that compared with the sham group, the expression of ADAMTS5, MMP9 and YAP1/NF-κB was facilitated in the OA group, while these factors were evidently downregulated compared with that of the OA+miR-NC group after transfecting miR-125b-5p mimics (P<0.05, Figure 6E, 6F). Considering all the results, we believed that overexpressing miR-125b-5p hindered OA progression by downregulating the YAP1/NF-κB signaling pathway-mediated inflammatory response.

Figure 6. Overexpressing miR-125b-5p alleviated the inflammatory response in OA rats. The OA rat model was constructed by destabilization of the medial meniscus (DMM). The knee tissues of OA rats were transfected with miR-NC as the control and further transfected with miR-125b-5p mimics. (A) qRT-PCR was utilized to compare the expression of COX-2, iNOS, TNF-α, and IL-6 in the knee tissues. (B) WB was employed to check the expression of COX-2 and iNOS in the knee tissues. (C) The Griess reaction method was employed to determine the NO content in each group in the knee tissues. (D) The concentration of TNF-α, IL-6 and PGE2 was calculated by ELISA in the knee tissues. (E, F) The protein expression of Collagen II, Aggrecan, ADAMTS5, MMP9, and YAP1/NF-κB in the knee tissues was compared by WB. ***P<0.001, NS P>0.05 (vs. OA group), ##P<0.01, ###P<0.001 vs. OA+miR-NC group, N=5.
Discussion
OA, a chronic degenerative pain disease, is characterized by cartilage loss and varying degrees of changes in tissues and synovium [15]. Previous studies have defined OA as a non-inflammatory arthropathy, while it is now well-recognized that inflammation contributes greatly to its progression as multiple cells, including synovial cells, articular chondrocytes can express inflammatory mediators. Hence, better control of inflammatory response is a promising strategy to treat OA [16]. Here, we illustrated that miR-125b-5p abated the inflammation of OA via repressing the YAP1/NF-κB signaling pathway, thereby preventing OA.
miRNAs are a new type of small noncoding RNA involved in various inflammatory diseases, which are also one of the vital regulators of OA. For example, Chen et al. reported that miR-29b-3p accelerates chondrocyte apoptosis of the knee joint in rats and exacerbates OA development by targeting granulin precursors (PGRN) [17]. In addition, researches have confirmed that the miR-92a-3p level in the MSC cartilage model is distinctly higher than that in normal cartilage tissues. Meanwhile, miR-92a-3p targets Wnt5A to facilitate chondrogenic differentiation and cartilage matrix synthesis, thus regulating cartilage development and homeostasis [18]. Hence, miRNAs affect the progression of OA through multiple regulatory pathways. miR-125b-5p has been found to exert a critical function in chondrocyte injury and inflammation. For instance, miR-125b-5p inhibits the TNF receptor-associated factor 6 (TRAF6)/MAPKs/NF-κB signal in the human chondrocytes and hampers the inflammatory genes, including matrix metalloenzyme 13 (MMP13) [19]. Besides, Ge et al. confirmed that the miR-125b-5p inhibitors upregulate synoviolin 1 (SYVN1) in OA synoviocytes and inhibit cell apoptosis [20]. This article also illustrated that miR-125b-5p had lower levels in IL-1β-induced chondrocytes and knee tissues of OA rats, and upregulating miR-125b-5p attenuated the cell apoptosis and dampened inflammation induced by IL-1β. These findings suggest that miR-125b-5p protects against IL-1β-induced OA chondrocyte damage.
In recent years, YAP1 has been proved to be an important transcriptional coactivator involved in regulating the life cycle of stem cells and transcription factor activity. YAP1 is a crucial factor in mediating the differentiation and metabolism of osteoblasts and osteoclasts. Fu et al. found that the intra-articular injection of the YAP upregulates forkhead box D1 (FOXD1) and delays senescence and development of OA [21]. In addition, astragaloside IV (ASG-IV) upregulates YAP1 and interacts with the ECM receptors, which promotes the apoptosis of OA chondrocytes and reduces the inflammatory response [22]. NF-κB is a transcription factor involved in diversified biological processes. It also contributes to OA, and its abnormal activation in OA modulates the cell cycle of chondrocytes, including cell proliferation, differentiation, and metabolism [23]. NF-κB and its upstream regulatory factor YAP1 are considered as the potential targets of OA treatment. For example, Hippo-YAP/TAZ induces the expression of matrix-degrading enzymes in OA chondrocytes and antagonizes cartilage degradation by targeting NF-κB [24]. Other studies have demonstrated that YAP1 upregulates the bone protectors and improves inflammatory bone resorption by hindering the activation of the TNF-α-induced NF-κB pathway [25]. YAP1 exerts different roles in regulating NF-κB in different inflammatory bone diseases. Here, we examined the YAP1/NF-κB expression in IL-1β-induced chondrocytes and OA rat knee joints. As a result, both of the phosphorylated levels of YAP1 and NF-κB were enhanced in the in-vitro and in-vivo models. Moreover, transfecting miR-125b-5p mimics into chondrocytes and rat knee tissues inhibits the YAP1 expression, thus inactivating the NF-κB signaling pathway, inhibiting ECM degradation, reducing the NO content in mouse knee tissues, and easing the inflammatory response. These results suggest that overexpressing miR-125b-5p exerts anti-inflammatory and anti-apoptotic roles by impeding the YAP1/NF-κB pathway.
In summary, we confirmed that miR-125b-5p was downregulated in IL-1β-induced ATDC5 cells, and upregulating miR-125b-5p inactivated YAP1/NF-κB, reduced cell apoptosis, and alleviated the inflammatory response in OA patients. This article brings new ideas on molecular mechanisms for OA treatments. However, more studies need to be done: 1) The clinical significance of the miR-125b-5p-YAP1 axis in OA patients should be clarified, 2) The upstream mechanism of miR-125b-5p on OA should be testified, 3) More animal studies should be implemented to confirm the miR-125b-5p-YAP1 axis in OA development.
Materials and Methods
Animal experiment and OA rat model
Adult male Sprague-Dawley (SD) rats (N=32, obtained from the Experimental Animal Center of Zhejiang University (Hangzhou, China)) aged 8 weeks with an average body weight of 230g received destabilization of the medial meniscus (DMM) to induce the knee OA model. All animal tests were authorized by the Ethics Committee of Wenzhou Medical University and in compliance with the National Institutes of Health’s guidelines for animal care and use.
Under standard conditions, all the rats were divided into four groups (8 rats per group), with a 12 h light/dark cycle and a limitless supply of food and water. The rat fur was removed under anesthesia with 2% isoflurane, and the preoperative preparation of skin was made in triplicate with povidone-iodine and alcohol. The joint capsule was cut open, and ligaments of the medial meniscus were cut off. In the sham group, all joint cavities were opened without any treatment. During the perioperative period, buprenorphine was administered at 0.03 mg/kg twice a day until 48 h after the surgery. The rats were executed 8 weeks after the operation, and the knee tissues were gathered for further analysis.
Cell culture
Mouse chondrocytes (ATDC5) were bought from the Cell Center of the Chinese Academy of Sciences (Shanghai, China). The third to sixth-generation ATDC5 cells in a good growth state were selected and made into cell suspensions after being trypsinized with 0.25% trypsin (Thermo Fisher HyClone, UT, USA). Then, the suspension was evenly inoculated into 96-well plates with 1.0×104 cells/well and further cultured with the nutrient mixture of 10% fetal calf serum (FCS, Invitrogen, Grand Island, NY, USA) + Dulbecco’s modified eagle medium and F-12 (DMEM/F-12; Invitrogen, Grand Island, NY, USA) medium. When the cells were adherent to the wall and reached a 70-85% fusion rate, the primary culture medium was replaced with 0.5% FCS+DMEM and further incubated with 5% CO2 at 37° C.
Cell transfection and treatment
Cells in the logarithmic growth stage were trypsinized, sub-cultured, and then inoculated into 6-well plates at 5×106 cells/well. After stable cell growth was detected, transfection was carried out. miR-125b-5p mimics and the corresponding controls (miR-NC) were transfected into ATDC5 cells, respectively, following the FuGENE®HD Transfection Reagent (Roche, Shanghai, China) instructions. The cells were cultured in a 37° C incubator with 5% CO2. Twenty-four hours after transfection, the total RNA was extracted for quantitative real-time polymerase chain reaction (qRT-PCR) to define the changes of the miR-125a-5p profile in the transfected cells. Chondrocytes were induced with IL-1β (1 ng/mL, 5 ng/mL, and 10 ng/mL) or the YAP1 antagonist Verteporfin (2 μg/mL) for 24 h.
qRT-PCR
The total cellular RNA was extracted using the TRIzol reagent (Invitrogen, Grand Island, NY, USA). Then, it was reversely transcribed into cDNA via the PrimeScript™ RT Reagent kit (Invitrogen, Shanghai, China) in line with the supplier's guidelines. qPCR was carried out with the Bio-rad CFX96 quantitative PCR system and SYBR following the manufacturer's regulations. The PCR conditions were pre-denaturation at 95° C for 5 min, denaturation at 95° C for 15 s, and annealing at 60° C for 30 s. GAPDH served as the endogenous control of miR-125b-3p, COX-2, INOS, TNF-α, and IL-6, while U6 was that of miR-12b-5p. The statistical results were obtained with the 2(-ΔΔCt) method. Each test was made in triplicate. The primer sequences were shown in the table below (Table 1).
Table 1. The primer sequences used in RT-PCR.
| The target | Forward/Reverse | The sequence |
| miR-125b-3p | Forward (5'-3') | AACACGCTCACAAGTTAGGGTCT |
| Reverse (5'-3') | CAGTGCAGGGTCCGAGGT | |
| COX-2 | Forward (5'-3') | TGAGTACCGCAAACGCTTCTC |
| Reverse (5'-3') | TGGACGAGGTTTTTCCACCAG | |
| iNOS | Forward (5'-3') | GGCAGCCTGTGAGACCTTTG |
| Reverse (5'-3') | GCATTGGAAGTGAAGCGTTTC | |
| TNF-α | Forward (5'-3') | TTCTGTCTACTGAACTTCGGGGTGATCGGTCC |
| Reverse (5'-3') | GTATGAGATAGCAAATCGGCTGACGGTGTGGG | |
| IL-6 | Forward (5'-3') | TCCAGTTGCCTTCTTGGGAC |
| Reverse (5'-3') | GTGTAATTAAGCCTCCGACTTG | |
| GAPDH | Forward (5'-3') | TGGTTGAGCACAGGGTACTT |
| Reverse (5'-3') | CCAAGGAGTAAGACCCCTGG | |
| U6 | Forward (5'-3') | CTCGCTTCGGCAGCACA |
| Reverse (5'-3') | ACGCTTCACGAATTTGCGT |
MTT assay
On the first day, the cells were seeded in 96-well plates (5 ×103 cells/well). On the second day, the cell abundance reached about 70 %. MTT assay was performed after 24, 48 and 72 h of transfection. Then, 10 μL MTT (5 g/L) solution was added to each well for further incubation for 4 h. Afterward, the culture solution was discarded and methyl sulfoxide (DMSO) was added, followed by 10 min of oscillation in the dark until the crystal was dissolved. The blank control was set to zero, and the absorbance value was examined with a microplate reader at the wavelength of 570 nm.
Flow cytometry
Flow cytometry was adopted for the analysis of the cell cycle. ATDC5 cells at the logarithmic growth stage were seeded into 96-well plates with 1×104 cells /well. After 24 h of culture, the cells were rinsed with PBS twice and immobilized with 70% ethanol and maintained overnight at 4° C. Then, the cells were rinsed with PBS and adjusted to reach a density of 1×106 cells/mL. Finally, the propidium iodide staining solution (Article No.: HY-D0815; Yeasen Biotech Co., Ltd.) was added until the concentration of 0.05 mg/mL was achieved, and the cells were stained for 30 min at 4° C. A flow cytometer was used to analyze the cell cycle three times to take the average value.
Western blotting (WB)
ATDC5 cells and rat cartilage tissues and cells were harvested. After the cells were rinsed with the pre-cooled PBS, the total protein was extracted according to the total protein extraction kit, and its purity was calculated by the Bradford method. Equivalent protein samples were isolated with 12% SDS-PAGE electrophoresis and transferred to PVDF membranes. Afterward, the membranes were blocked with 5% skimmed milk for 2 h at room temperature (RT) and incubated with the primary antibodies of Bax (ab32503, 1:1000, Abcam, MA, USA), Bcl2 (ab218123, 1:1000), Caspase3 (ab13847, 1:1000), COX-2 (ab179800, 1:1000), iNOS (ab178945, 1:1000), Collagen II (ab188570, 1:1000), Aggrecan (ab3778, 1:1000), ADAMTS5 (ab41037, 1:1000), MMP9 (ab38898, 1:1000), p-YAP1 (ab76252, 1:1000), YAP1 (ab52771, 1:1000), NF-κB (ab16502, 1:1000), p-NF-κB (ab183559, 1:1000), β-actin (AB115777, 1:1000) at 4° C for overnight. After being washed with PBST, HRP-labeled specific secondary antibodies were added and cultured at RT for 2 h. All the above antibodies were from Abcam (MA, USA). Finally, the membranes were cleared with PBST 3 times, and the ECL chemiluminescence reagent (Thermo Fisher HyClone, UT, USA) was employed for X-ray development to detect the protein expression, with β-actin as the endogenous control.
Dual-luciferase reporter assay
First, the TargetScan software was utilized to predict the potential target of miR-125b-5p, and YAP1 was found as a potential target of miR-125b-5p. Second, wild-type and mutant-type YAP1-3' UTR luciferase report plasmids (YAP1-MUT, YAP1-MT) were constructed according to the prediction results. Then, miR-125b-5p mimics and the negative control were transfected into ATDC5. Forty-eight hours later, the dual-luciferase reporter assay was performed in compliance with the detection manual (Promega, Madison, WI, USA). The relative fluorescence intensity of different treatment groups was determined according to the rate of firefly/renilla fluorescence intensity monitored by a microplate reader.
RNA pull-down assay
RNA pull-down assay was implemented with the Pearce magnetic RNA-protein pull-down Kit (Thermo Fisher Science, Waltham, MA, USA). First, bio-miR-125b-5p-WT/MUT and its control Bio-NC containing wild-type and mutant seed regions were acquired using biotin RNA-labeled mixtures (Roche, Mannheim, Germany) and T7RNA polymerase (Roche). After that, cell lysates obtained with the RIPA lysis buffer were maintained overnight in the biotin-labeled miR-125b-5p. Next, the magnetic beads and streptavidin were supplemented to pull down biotin-labeled miRNAs and their interacting compounds. Finally, the mRNA expression of YAP1 in each group was monitored by qRT-PCR.
Griess reaction method
The suspension was treated with an equal amount of Griess reagent at 100° C. After 10 min, the absorbance was monitored at 570 nm with a microplate reader. The fresh medium was taken as the blank control, the NO content was determined, and the concentration of the secreted protein was defined via the enzyme-linked immunosorbent assay (ELISA) kit (R&D System, Minneapolis, MN, USA).
ELISA
After the rat knee tissues were weighed, RIPA lysate (Beyotime, Shanghai, China) was used to lyse the tissues, which were centrifuged at 14000 rpm at 4° C for 25 min to retain the supernatant. The concentrations of tumor necrosis factor (TNF-α), interleukin-6 (IL-6), and prostaglandin E2 (PGE2) in knee tissues were measured with the ELISA kit (Invitrogen, USA) strictly according to the kit requirements.
Histopathological assessment
After treatment, the rat chondrocytes were immobilized with 4% paraformaldehyde and decalcified in ethylenediamine tetraacetic acid (EDTA) buffer solution (pH 7.4, 0.25 M). Paraffin-embedded tissue sections were longitudinally cut into 5-μM sections, separated in toluene, and dehydrated with gradient ethanol. Morphological sections of the rat knee joints were observed by staining chondrocytes for 30 min with Safranin-O and toluidine blue using the tissue staining-PLUS kit (Invitrogen, Carlsbad, CA, USA). Histological assessment was performed based on the International Association for the Study of OA (OARSI) scoring system.
Immunohistochemistry (IHC)
The knee joints were subjected to 4% paraformaldehyde (PFA) fixation, decalcification, paraffin-embedment, as well as cutting into 7 μM-sections for deparaffinization and rehydration processes. Then, the sections were immersed in hydrogen peroxide (3% v/v) and trypsin-EDTA solution (0.25%) for 30 min at 37° C. After a further 60 min incubation of these sections at 37° C in BSA (10%), they were treated with the primary antibodies against the Bax (ab32503, 1:100, Abcam, MA, USA), p-YAP1 (ab76252, 1:100) and p-NF-κB (ab183559, 1:100) for a 18 h duration at 4° C. Afterward, 1 h section incubation was performed on the next day at 4° C using HRP-conjugated second antibodies. Finally, the images were captured using a light microscope (Olympus, Japan) and analyzed by the Image-Pro Plus version 6.0 (Media Cybernetics, MD, USA).
Statistical analysis
SPSS17.0 statistical software (SPSS Inc, Chicago, IL, USA) was adopted for statistical analysis. Measurement data were presented as mean ± standard deviation (x ± s). The multi-factor comparison was made by one-way ANOVA followed by Tukey’s test, and student’s t test was employed for data comparison between two groups. P<0.05 was regarded as statistically significant.
Availability of data and material
The data sets used and analyzed during the current study are available from the corresponding author on reasonable request.
Ethics statement
Our study was approved by the Ethics Committee in the Taizhou Hospital of Zhejiang Province.
Author Contributions
Conceived and designed the experiments: Jianqiang Li, Zhijian Zhao, Kunfeng Chen, Jiajing Ye; Performed the experiments: Jianqiang Li, Zhijian Zhao, Yuhua Guo, Zhong Zhu; Statistical analysis: Lu Liang, Linjun Jiang, Zhongyi Chen, Daozhen Chen. Wrote the paper: Daozhen Chen, Yuhua Guo. All authors read and approved the final manuscript.
Conflicts of Interest
The authors declare that they have no conflicts of interest.
Funding
This work was supported by Medical Science and Technology Project of Zhejiang Province(2020KY1033), and Medical Science and Technology Project of Zhejiang Province(2019RC307).
References
- 1. Glyn-Jones S, Palmer AJ, Agricola R, Price AJ, Vincent TL, Weinans H, Carr AJ. Osteoarthritis. Lancet. 2015; 386:376–87. https://doi.org/10.1016/S0140-6736(14)60802-3 [PubMed]
- 2. Qiu L, Luo Y, Chen X. Quercetin attenuates mitochondrial dysfunction and biogenesis via upregulated AMPK/SIRT1 signaling pathway in OA rats. Biomed Pharmacother. 2018; 103:1585–91. https://doi.org/10.1016/j.biopha.2018.05.003 [PubMed]
- 3. Patra D, Sandell LJ. Recent advances in biomarkers in osteoarthritis. Curr Opin Rheumatol. 2011; 23:465–70. https://doi.org/10.1097/BOR.0b013e328349a32b [PubMed]
- 4. Zhong G, Long H, Ma S, Shunhan Y, Li J, Yao J. Corrigendum to “miRNA-335-5p relieves chondrocyte inflammation by activating autophagy in osteoarthritis” [Life Sci. 226 (2019) 164-172]. Life Sci. 2020; 240:117135. https://doi.org/10.1016/j.lfs.2019.117135 [PubMed]
- 5. Si HB, Zeng Y, Liu SY, Zhou ZK, Chen YN, Cheng JQ, Lu YR, Shen B. Intra-articular injection of microRNA-140 (miRNA-140) alleviates osteoarthritis (OA) progression by modulating extracellular matrix (ECM) homeostasis in rats. Osteoarthritis Cartilage. 2017; 25:1698–707. https://doi.org/10.1016/j.joca.2017.06.002 [PubMed]
- 6. Essandoh K, Li Y, Huo J, Fan GC. MiRNA-Mediated Macrophage Polarization and its Potential Role in the Regulation of Inflammatory Response. Shock. 2016; 46:122–31. https://doi.org/10.1097/SHK.0000000000000604 [PubMed]
- 7. Xiao Y, Yan X, Yang Y, Ma X. Downregulation of long noncoding RNA HOTAIRM1 variant 1 contributes to osteoarthritis via regulating miR-125b/BMPR2 axis and activating JNK/MAPK/ERK pathway. Biomed Pharmacother. 2019; 109:1569–77. https://doi.org/10.1016/j.biopha.2018.10.181 [PubMed]
- 8. Matsukawa T, Sakai T, Yonezawa T, Hiraiwa H, Hamada T, Nakashima M, Ono Y, Ishizuka S, Nakahara H, Lotz MK, Asahara H, Ishiguro N. MicroRNA-125b regulates the expression of aggrecanase-1 (ADAMTS-4) in human osteoarthritic chondrocytes. Arthritis Res Ther. 2013; 15:R28. https://doi.org/10.1186/ar4164 [PubMed]
- 9. Yang B, Sun H, Song F, Yu M, Wu Y, Wang J. YAP1 negatively regulates chondrocyte differentiation partly by activating the β-catenin signaling pathway. Int J Biochem Cell Biol. 2017; 87:104–13. https://doi.org/10.1016/j.biocel.2017.04.007 [PubMed]
- 10. Zhang Q, Fang X, Zhao W, Liang Q. The transcriptional coactivator YAP1 is overexpressed in osteoarthritis and promotes its progression by interacting with Beclin-1. Gene. 2019; 689:210–19. https://doi.org/10.1016/j.gene.2018.11.068 [PubMed]
- 11. Gong Y, Li SJ, Liu R, Zhan JF, Tan C, Fang YF, Chen Y, Yu B. Inhibition of YAP with siRNA prevents cartilage degradation and ameliorates osteoarthritis development. J Mol Med (Berl). 2019; 97:103–14. https://doi.org/10.1007/s00109-018-1705-y [PubMed]
- 12. Choi HJ, Kim NE, Kim BM, Seo M, Heo JH. TNF-α-Induced YAP/TAZ Activity Mediates Leukocyte-Endothelial Adhesion by Regulating VCAM1 Expression in Endothelial Cells. Int J Mol Sci. 2018; 19:3428. https://doi.org/10.3390/ijms19113428 [PubMed]
- 13. Zhao L, Guan H, Song C, Wang Y, Liu C, Cai C, Zhu H, Liu H, Zhao L, Xiao J. YAP1 is essential for osteoclastogenesis through a TEADs-dependent mechanism. Bone. 2018; 110:177–86. https://doi.org/10.1016/j.bone.2018.01.035 [PubMed]
- 14. Zhang Q, Han X, Chen J, Xie X, Xu J, Zhao Y, Shen J, Hu L, Xu P, Song H, Zhang L, Zhao B, Wang YJ, Xia Z. Yes-associated protein (YAP) and transcriptional coactivator with PDZ-binding motif (TAZ) mediate cell density-dependent proinflammatory responses. J Biol Chem. 2018; 293:18071–85. https://doi.org/10.1074/jbc.RA118.004251 [PubMed]
- 15. Huang J, Zhao L, Fan Y, Liao L, Ma PX, Xiao G, Chen D. The microRNAs miR-204 and miR-211 maintain joint homeostasis and protect against osteoarthritis progression. Nat Commun. 2019; 10:2876. https://doi.org/10.1038/s41467-019-10753-5 [PubMed]
- 16. Shen J, Abu-Amer Y, O’Keefe RJ, McAlinden A. Inflammation and epigenetic regulation in osteoarthritis. Connect Tissue Res. 2017; 58:49–63. https://doi.org/10.1080/03008207.2016.1208655 [PubMed]
- 17. Chen L, Li Q, Wang J, Jin S, Zheng H, Lin J, He F, Zhang H, Ma S, Mei J, Yu J. MiR-29b-3p promotes chondrocyte apoptosis and facilitates the occurrence and development of osteoarthritis by targeting PGRN. J Cell Mol Med. 2017; 21:3347–59. https://doi.org/10.1111/jcmm.13237 [PubMed]
- 18. Mao G, Zhang Z, Hu S, Zhang Z, Chang Z, Huang Z, Liao W, Kang Y. Exosomes derived from miR-92a-3p-overexpressing human mesenchymal stem cells enhance chondrogenesis and suppress cartilage degradation via targeting WNT5A. Stem Cell Res Ther. 2018; 9:247. https://doi.org/10.1186/s13287-018-1004-0 [PubMed]
- 19. Rasheed Z, Rasheed N, Abdulmonem WA, Khan MI. Author Correction: MicroRNA-125b-5p regulates IL-1β induced inflammatory genes via targeting TRAF6-mediated MAPKs and NF-κB signaling in human osteoarthritic chondrocytes. Sci Rep. 2019; 9:14729. https://doi.org/10.1038/s41598-019-50844-3 [PubMed]
- 20. Ge FX, Li H, Yin X. Upregulation of microRNA-125b-5p is involved in the pathogenesis of osteoarthritis by downregulating SYVN1. Oncol Rep. 2017; 37:2490–96. https://doi.org/10.3892/or.2017.5475 [PubMed]
- 21. Fu L, Hu Y, Song M, Liu Z, Zhang W, Yu FX, Wu J, Wang S, Izpisua Belmonte JC, Chan P, Qu J, Tang F, Liu GH. Up-regulation of FOXD1 by YAP alleviates senescence and osteoarthritis. PLoS Biol. 2019; 17:e3000201. https://doi.org/10.1371/journal.pbio.3000201 [PubMed]
- 22. Luo H, Yao L, Zhang Y, Li R. Liquid chromatography-mass spectrometry-based quantitative proteomics analysis reveals chondroprotective effects of astragaloside IV in interleukin-1β-induced SW1353 chondrocyte-like cells. Biomed Pharmacother. 2017; 91:796–802. https://doi.org/10.1016/j.biopha.2017.04.127 [PubMed]
- 23. Choi MC, Jo J, Park J, Kang HK, Park Y. NF-κB Signaling Pathways in Osteoarthritic Cartilage Destruction. Cells. 2019; 8:734. https://doi.org/10.3390/cells8070734 [PubMed]
- 24. Deng Y, Lu J, Li W, Wu A, Zhang X, Tong W, Ho KK, Qin L, Song H, Mak KK. Reciprocal inhibition of YAP/TAZ and NF-κB regulates osteoarthritic cartilage degradation. Nat Commun. 2018; 9:4564. https://doi.org/10.1038/s41467-018-07022-2 [PubMed]
- 25. Yang B, Sun H, Xu X, Zhong H, Wu Y, Wang J. YAP1 inhibits the induction of TNF-α-stimulated bone-resorbing mediators by suppressing the NF-κB signaling pathway in MC3T3-E1 cells. J Cell Physiol. 2020; 235:4698–708. https://doi.org/10.1002/jcp.29348 [PubMed]


