Research Paper Volume 16, Issue 5 pp 4811—4831

FHND004 inhibits malignant proliferation of multiple myeloma by targeting PDZ-binding kinase in MAPK pathway

class="figure-viewer-img"

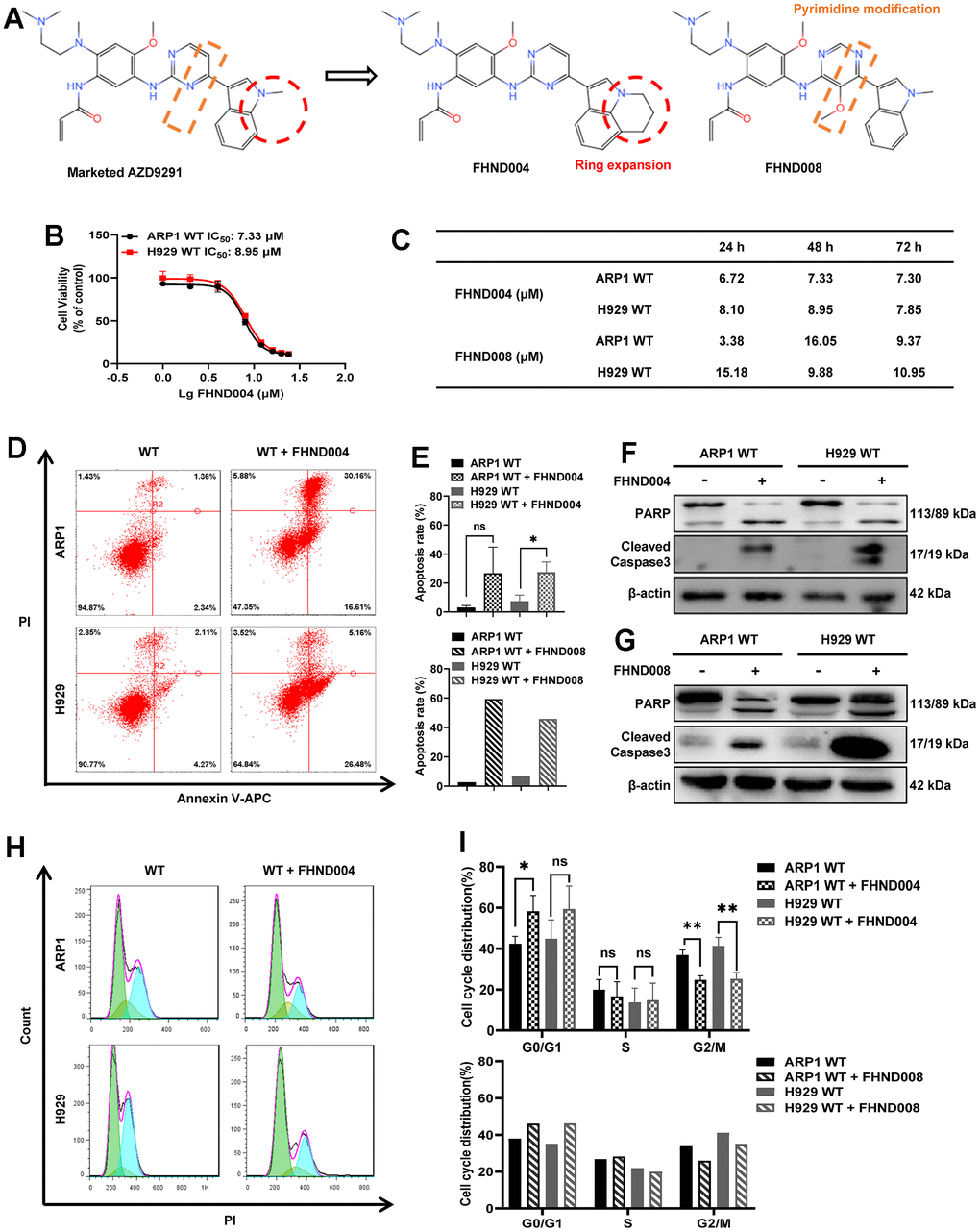
Figure 1. FHND004 and FHND008 inhibit cellular proliferation in MM cell lines. (A) The chemical structure of FHND004 and FHND008 were modified from the marked third-generation EGFR-TKI AZD2921. (B, C) Effects of FHND004 and FHND008 on viability of ARP1 WT and H929 WT cells. (D) Effects of 24 h treatment with FHND004 (4 μM) on cell apoptosis of ARP1 WT and H929 WT cells were determined by flow cytometry. (E) The apoptotic rate of ARP1 WT and H929 WT cells after 24 h treatment with FHND004 (4 μM) and FHND008 (4 μM) was determined quantitatively as histograms. (F, G) The expressions of PARP, cleaved caspase-3 and β-actin were detected by WB analysis after 24 h treatment with FHND004 (4 μM) and FHND008 (4 μM). (H) Effects of 48 h treatment with FHND004 (4 μM) on the cell cycle phases distribution of ARP1 WT and H929 WT cells was determined by flow cytometry. (I) The distributions of different cell cycle phases of ARP1 WT and H929 WT cells after 48 h treatment with FHND004 (4 μM) and FHND008 (4 μM) were determined quantitatively. The data of FHND004 were expressed as the mean ± SD; p < 0.05 (*), p < 0.01 (* *) and p < 0.001 (* * *), n = 3.