Research Paper Volume 17, Issue 11 pp 2778—2808

A natural language processing–driven map of the aging research landscape

class="figure-viewer-img"

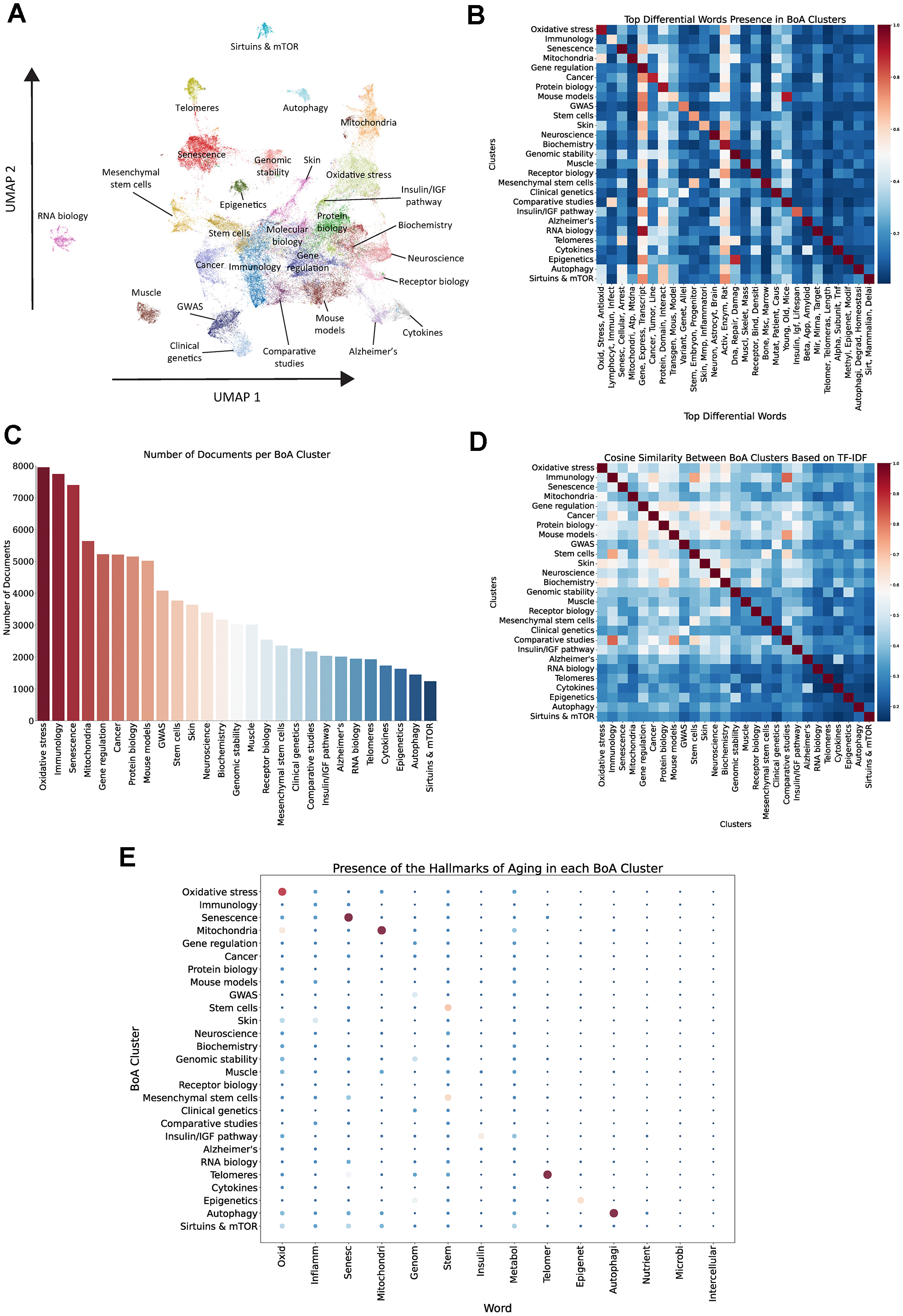
Figure 4. Unsupervised clustering of BoA-related abstracts. (A) UMAP and Leiden clustering of vectorized BoA-related documents. (B) Heatmap of top differential words in each cluster, color reflects the proportion of documents within each cluster containing any stem from the respective word group. (C) Number of documents per cluster. (D) Cosine similarity analysis between clusters based on TF-IDF vectors. (E) Dot plot of the relative presence of stems associated with the Hallmarks of Aging in each cluster, size and color of the dots represent the proportion of documents that contain a stem within a particular cluster.